HAM Radio ZendExamens Banner  [ Welkom ]  [ Het waarom ]  [ Examens ]  [ Morse sectie ]  [ QTH Locator ]  [ Lijsten / Tabellen ]  [ Referenties ]  [ Link Sectie ] 
Home » Examen oefeningen » Start pagina N/D examens » Per PA4TON N-module » Storing, Veiligheid

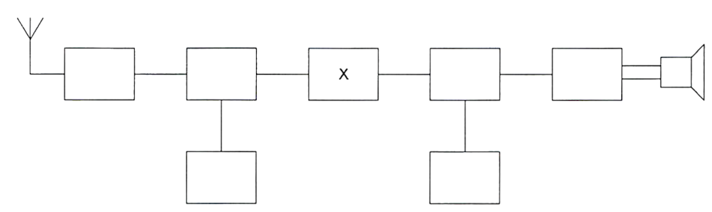
Ontvangers (10 vragen).


Vraag 1


Dit is het blokschema van een ontvanger.

Het blokje gemerkt met X stelt voor de:

PE1HVH - image bij vraagnr 1
middenfrequentversterker
mengtrap
detector
oscillator


Vraag 2


Dit is het blokschema van een FM-ontvanger.

Het blokje gemerkt met X stelt voor:

PE1HVH - image bij vraagnr 2
de modulator
de mengtrap
de oscillator


Vraag 3


Dit is het blokschema van een ontvanger.

Het blokje gemerkt met X stelt voor:

PE1HVH - image bij vraagnr 3
de oscillator
de middenfrequentversterker
de hoogfrequentversterker
BFO


Vraag 4


Dit is het blokschema van een ontvanger.

Het blokje gemerkt met X stelt voor de:

PE1HVH - image bij vraagnr 4
de begrenzer
de laagfrequentversterker
de detector
de oscillator


Vraag 5


Dit is het blokschema van een ontvanger.

Het blokje gemerkt met X stelt voor de:

PE1HVH - image bij vraagnr 5
detector
buffertrap
mengtrap
middenfrequentversterker