HAM Radio ZendExamens Banner  [ Welkom ]  [ Het waarom ]  [ Examens ]  [ Morse sectie ]  [ QTH Locator ]  [ Lijsten / Tabellen ]  [ Referenties ]  [ Link Sectie ] 
Home » Examen oefeningen » Start pagina N/D examens » N-Examens (1975-2020) » N201102101000

N-Examen : 2011-02-10 10:00 uur (40 vragen).


Vraag 1


Een zender bestaat uit drie modulen.

Het totale opgenomen vermogen van deze drie modulen is:

PE1HVH - image bij vraagnr 1
36 W
48 W
24 W


Vraag 2


Een radiozendamateur in de categorie N zendt uit op 145,798 MHz.

Dit is:


toegestaan met F3E als klasse van uitzending
toegestaan
niet toegestaan


Vraag 3


Een TV-toestel ondervindt op de meeste kanalen storing van een amateurradiozender werkend in de 50 MHz band.

De meest waarschijnlijke oorzaak is:


de zender straalt harmonischen uit
bij de TV ontbreekt een laagdoorlaatfilter
de ingangstrap van de TV wordt overbelast


Vraag 4


Welke figuur stelt een eindgevoede halvegolfantenne voor?


PE1HVH - image bij vraagnr 2
PE1HVH - image bij vraagnr 3
PE1HVH - image bij vraagnr 4


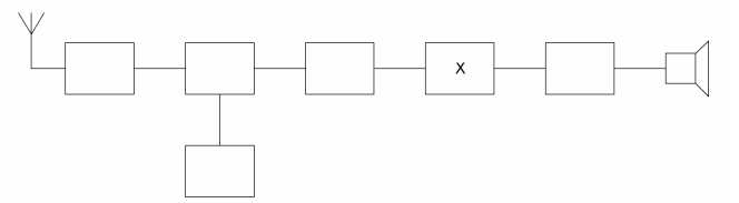
Vraag 5


Dit is het blokschema van een ontvanger.

Het blokje gemerkt met X stelt voor de:

PE1HVH - image bij vraagnr 5
detector
buffertrap
mengtrap