HAM Radio ZendExamens Banner  [ Welkom ]  [ Het waarom ]  [ Examens ]  [ Morse sectie ]  [ QTH Locator ]  [ Lijsten / Tabellen ]  [ Referenties ]  [ Link Sectie ] 
Home » Examen oefeningen » Start pagina N/D examens » Per PA4TON N-module » Zenders

Zenders (10 vragen).


Vraag 1


Dit is het blokschema van een 2-meter FM-zender.

Het blokje gemerkt met X stelt voor de:

PE1HVH - image bij vraagnr 1
vermenigvuldiger
oscillator
lf-versterker


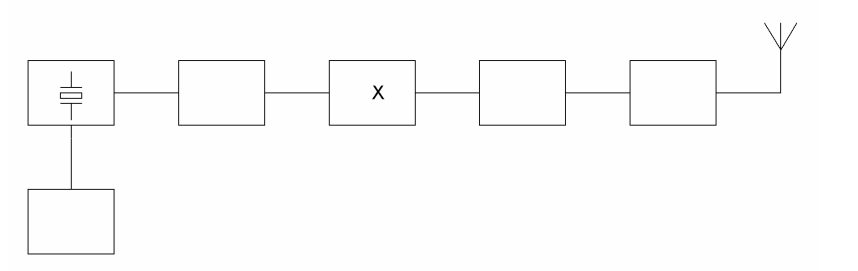
Vraag 2


In de figuur is het blokschema van een FM-zender weergegeven.

Het blokje gemerkt met X, stelt voor de:

PE1HVH - image bij vraagnr 2
discriminator
oscillator
vermenigvuldigtrap
modulator


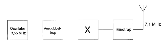
Vraag 3


De functie van blok X is:

PE1HVH - image bij vraagnr 3
mengtrap
3,55 MHz banddoorlaatfilter
2e verdubbeltrap
stuurtrap


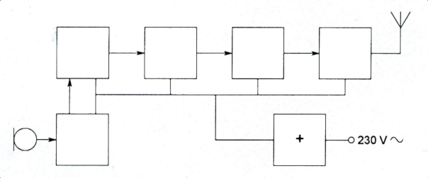
Vraag 4


Dit is het blokschema van een FM-zender.

Het met een + gemerkte blokje is de:

PE1HVH - image bij vraagnr 4
lf-versterker
voeding
oscillator


Vraag 5


Dit is het blokschema van een FM-zender.

In dit blokschema ontbreekt de:

PE1HVH - image bij vraagnr 5
FM-detector
voeding
microfoonversterker