HAM Radio ZendExamens Banner  [ Welkom ]  [ Het waarom ]  [ Examens ]  [ Morse sectie ]  [ QTH Locator ]  [ Lijsten / Tabellen ]  [ Referenties ]  [ Link Sectie ] 
Home » Examen oefeningen » Start pagina N/D examens » Per PA4TON N-module » Geleiders, weerstanden, kleurencode

Geleiders, weerstanden, kleurencode (10 vragen).


Vraag 1


Iemand wil met vier staafcellen van 1,5 V een batterij van 6 V maken.

De juiste wijze van aansluiten is:


PE1HVH - image bij vraagnr 1
PE1HVH - image bij vraagnr 2
PE1HVH - image bij vraagnr 3


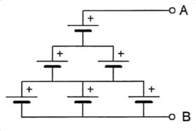
Vraag 2


Zes 1,5 V cellen worden op onderstaande manier aangesloten.

De spanning tussen A en B is:

PE1HVH - image bij vraagnr 2
4,5 V
9 V
6 V


Vraag 3


Een batterij is opgebouwd uit nikkelcadmiumcellen van 1,2 V en een capaciteit van 0,5 Ah.
Een draagbare zendontvanger neemt bij 7,2 V gemiddeld 0,7 A op.

Het aantal cellen dat nodig is om deze zendontvanger gedurende minimaal 1 uur te kunnen gebruiken bedraagt:


2
6
12
14


Vraag 4


Twee batterijen van 12 V, elk met een capaciteit van 36 Ah, worden in serie geschakeld.

De capaciteit van de twee batterijen samen is dan:


18 Ah
36 Ah
72 Ah
44 Ah


Vraag 5


De stroom die een weerstand in gaat is:


gelijk aan de stroom die er uit komt
groter dan de stroom die er uit komt
kleiner dan de stroom die er uit komt